From July to October 2013, I was in Kenya, residing on the edge of the spectacular Rift Valley in a small hillside town called Iten. Colloquially known as the ‘Home of Champions’, the purpose of visiting Iten, aside from improving my own endurance running ability, was to witness firsthand why the East Africans were the best distance runners in the world.
On most mornings, I joined one of the many groups of elite runners who would average a pace nothing less than 3:30min/km (17kph) during their 12-16km sessions. When not on dirt roads or forest trails, workouts at Kamariny Stadium, the famous high altitude running track, would often see speeds surpass the 2:55min/km mark (20kph). It was obvious that the Kenyan runners were a special form of athlete.
Despite training and racing so incredibly hard, nearly all aspiring Kenyan runners frequently struggled to afford food and source adequate nourishment to sustain repeated heavy workloads. In fact, the athletic majority genuinely believed that running was their saviour, a way to escape poverty, and such persistence would eventually reward them and their families with a better life.
Unfortunately, no matter where we live or how accomplished an athlete might be, sports-related musculoskeletal injuries do not discriminate. Indeed, to see some of the world’s best runners in considerable physical and psychological pain due to injury, and knowing that these problems hindered or perhaps even fully prevented many from escaping third world conditions, was a distressing realisation.
I had always considered the development of distance running injury to be the fault of the individual athlete. Inappropriate spikes in participation loads, maladaptive training-related practices, faulty biomechanics, poor form and technique, and the unsuitable use of running footwear, were deemed culpable for the usual aches and pains that athletes regularly complained about.
My trip to Kenya did, however, also serve as a sobering reminder that there are greater forces at work in relation to the development of running injury. No longer blinded by my comfortable and privileged first world environment, I started to acknowledge the many ecological determinants and social conditions that influence runners’ beliefs, choices, and training-related behaviours. It was simply a matter of perspective and context.
Towards the end of my trip, I enjoyed an intimate discussion with an elite Sudanese athlete who had escaped his waterworn country as a child refugee, and now called the United States of America home. He was a powerful and tall runner who was built for the marathon distance, and was as nimble up the hills as he was fast on the flats. His reasons for visiting Iten were comparable to mine, but our upbringing and cultural backgrounds couldn’t be any more different.
I took the opportunity to ask our Sudanese friend what he thought had caused his current bout of plantar fasciitis – a stubborn pathology to the underside of the foot. His answer totally took me by surprise. This otherwise modest and humble runner nervously explained that his family were danger due to a changing political and religious climate back in Sudan.
It materialised that those sorts of concerns had created some residual anxiety, which was detrimentally impacting on his sleep-training cycle. In the absence of quality recovery periods between running sessions, the capacity of his musculoskeletal system to withstand the daily application of running load had been compromised. I found this fascinating, and wanted to explore it further.
Almost immediately after returning from Africa, I commenced a PhD project in distance running injury prevention. By drawing on my own personal experiences, as well as the vicarious lessons provided on behalf of other runners, it has been an absolute pleasure to start the process of formally applying a holistic-ecological perspective to better understand the development and prevention of running injury.
My recently completed thesis promoted a ‘systems thinking’ research-based approach, which argues that as much as psychological, biomechanical, dietary, training-related, behavioural, and genetic factors are important exposures in aetiological mechanisms, so too are the varied roles that political, sociocultural, managerial, and organisational determinants play in relation to injury development.
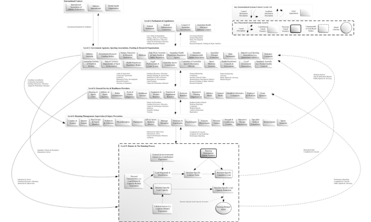
In one of our papers, a systems ergonomics method known as the Systems Theoretic Accident Mapping and Processes (STAMP) approach was used to model the entire Australian distance running system. The resulting control structure model visualised: (i) who shares the responsibility for RRI in Australia (from the runner through to the government levels); (ii), what controls are currently in place to prevent or manage running-related injury; and, (iii) where potential contributory factors exist.
The STAMP model of the Australian distance running system will facilitate theoretical advancement in terms of identifying practical system-wide opportunities for the implementation of sustainable RRI prevention interventions. This ‘big picture’ perspective represents the first step required when thinking about the range of contributory causal factors that influence runners’ behaviours in relation to RRI risk.

Dr Adam Hulme is a research fellow in the Sport and Outdoor Recreation Theme. Further information on this work can be found in the following publications:
Hulme, A., Salmon, P. M., Nielsen, R. O., Read, G. J. M., Finch, C. F. (2017). From control to causation: validating a ‘complex systems model’ of running-related injury development and prevention. Applied Ergonomics, 65, 345-354
For those who cannot access the papers through the links, please contact Adam on ahulme@usc.edu.au